이미지 확대보기사조산업의 주가가 지난해말 3만7300원에서 3일 2만6300원으로 마감하면서 올들어 29.5% 하락했다.
이에 따라 시가총액 역시 지난해말 1880억 원에서 1315억 원까지 줄어들었다.
증권시장에는 사조산업외에도 사조오양, 사조대림, 사조씨푸드, 사조동아원 등 5개사 상장되어 있다.
유일하게 사조오양 주가만 지난해말 보도 8.3% 상승했다.
5개 상장사의 시가총액을 합산해 비교해 보니 지난해말 6374억 원의 시가총액이 5237억 원으로 17.84% 줄어든 것으로 나타났다.
이미지 확대보기사조산업의 저평가는 지속되고 있다.
지난해말 사조산업의 연결기준 주당 순자산이 8만809원인데 주가는 자산가치보다 지나치게 낮게 형성되어 있다.
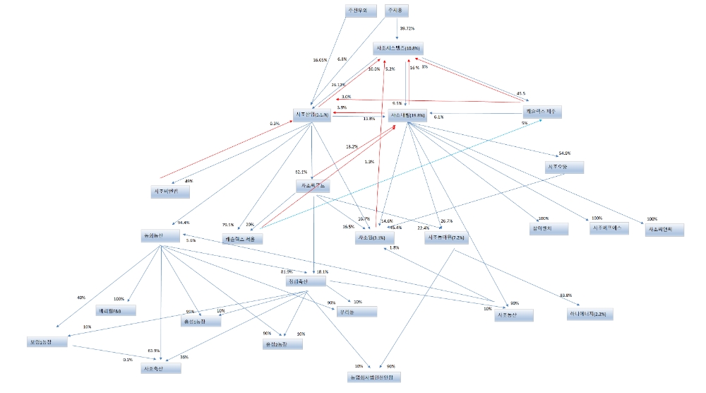
일각에서는 저평가의 원인을 지배구조에서 찾는다.
사조산업의 지배구조는 복잡한 순환출자 구조로 이루어져 있다.
우선 사조산업은 최대주주 사조시스템즈와 주진우 회장 등 특수관계인은 3월 31일 기준 280만8538주를 보유하고 있으며, 이는 발행주식총수의 56.17%에 해당한다.
지배구조의 정점인 사조시스템즈는 주지홍 상무가 39.72% 를 보유하고 있다.
이미지 확대보기금융감독원 공시에 따르면 지난 3월 열린 주총에서는 사조산업은 사외이사로 한상균 이사를 선임하고 감사위원으로도 위촉했다.
한상균 사외이사는 전 사조대림 경영지원본부장과 사조산업 관리본부장을 역임한 이력이 있다.
이러한 부분들이 시장에서는 투명한 지배구조와는 거리가 먼 것으로 평가 받고 있다.
현재 증권시장의 주도권은 BBIG 으로 일컫는 바이오, 배터리, 인터넷, 게임 등이 대세를 이루고 있는데 이들의 공통점은 미래에 대한 꿈(Dream)이 있기 때문이다.
사조그룹이 현재의 저평가 상태를 해소하고 비상하기 위해서는 투명한 지배구조를 통해 주주가치 제고를 위한 다양한 노력이 필요한 시점이다.
정준범 글로벌이코노믹 기자 jjbkey@g-enews.com
[알림] 본 기사는 투자판단의 참고용이며, 이를 근거로 한 투자손실에 대한 책임은 없습니다.


































